可降低系统级功耗的CAN Transceiver
随着汽车法规的演进,新出厂的汽车需要强制具备某些安全系统,例如: 日间行车灯DRL (Daytime Running Lamp),欧盟地区于2011年规定日间行车灯成为标准配备,2012年起扩展到巴士及货车等商用车辆安装日间行车灯[1]。台湾则规定于2017年起新出厂的摩托车、2018年起新出厂的小型车,以及2019年起新出厂的大型车需具备日间行车灯[2]。
这些安全系统能提升安全性,但同时也会增加功耗。另外,电动车目前是透过充电桩或换电站的方式补充续航能量,在某些没有市电供应的偏远地区或不易建设充电桩/换电站的地区,还是可能会让电动车驾乘者产生续航焦虑。有鉴于以上,在汽车电路设计中如何减少功耗已经是目前以及未来重要的议题。
CAN Transceiver (收发器) 如何让ECU省电
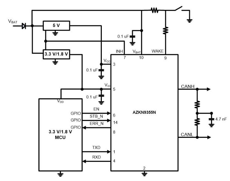
Controller Area Network,简称CAN或者CAN bus (总线),是一种功能丰富用于连接ECU (Electronic Control Unit)的多主机串行汇流排标准,现今的汽车ECU数量可能多达100个以上[3],如果这些ECU能有效的省电,将可节省许多功耗。在ECU里CAN Transceiver作为连接MCU (Microcontroller)与CAN bus (CANH/CANL)的桥梁,可藉由操作模式的切换来达成省电的效果。
以晶焱科技的AZKN9355N为例(可参考Figure 1. 典型应用电路),在操作模式上(可参考Table 1.),可利用Standby Mode或Sleep Mode进行省电。Standby Mode是第一级别的省电模式,在Standby Mode由于INH是High,外部两颗Power Regulators为正常工作状态、Vcc & VIO为正常工作状态,所以MCU还是开启的状态,但AZKN9355N的Driver以及High-Speed Receiver都是关闭的,以此降低CAN Transceiver本身的功耗。
Sleep Mode则是第二级别的进阶省电模式,在Sleep Mode之下由于INH是High-Z,外部两颗Power Regulators为关闭 (可选用Enable Pin Floating时为关闭的Power Regulator或外加下拉电阻)、Vcc & VIO可以被关闭,所以MCU可以被关闭,且此模式之下AZKN9355N的Driver以及High-Speed Receiver一样都是关闭的,由此可知,除了CAN Transceiver本身以外、外部两颗Power Regulators以及MCU皆可被关闭,以此降低系统级功耗。
除了上述的模式切换来达成省电,AZKN9355N的VIO也支持1.8V~5V的MCU,让使用者可以灵活选用更省电的MCU。在实际应用方面,与车用客户的访谈中我们得知有些车厂针对雷达(例如:舱内毫米波雷达、前/后角毫米波雷达)、一体化显示方案FIDM (Fully Integrated Display Module)、以及空调控制板…等,皆有提出ECU静态电流要低于100uA的要求,要使用具有Sleep Mode的CAN Transceiver才能满足此低功耗的需求。
静电/误触电压防护与高速传输
在研发调试或车辆故障维修时CAN bus免不了会有外露或与施工人员接触的可能性,在ESD静电耐受方面,AZKN9355N的CANH/CANL具有系统级IEC 61000-4-2 ±8kV (Contact)/ ±10kV (Air)的水准。另外,在误触电压(Fault Voltage)防护方面,CANH/CANL具有±42 V的水准,可耐受较高直流电压短路(例如: 维修时施工人员可能将CANH/CANL误触12V电瓶)。Data Rate方面,其具有TX-based SIC (Signal Improvement Capability),可透过内部电路适当控制总线阻抗匹配,来减少复杂网络拓朴下可能造成的信号反射现象,Data Rate可从一般的CAN FD 5Mbps提高至8Mbps。(规格可参考Table 2.)
如上所述,因应汽车法规的演进,越来越多的汽车安全系统需要出厂就强制具备,进而导致功耗的上升,如何减少功耗已经是目前以及未来重要的议题,有监于此,晶焱科技能提供同时具备优秀省电 (具有Standby Mode & Sleep Mode两种省电模式)、高可靠(具有总线系统级IEC静电和直流误触电压防护)以及高速(8Mbps)的SIC CAN Transceiver AZKN9355N,若有相关需求,欢迎您的洽询。Reference:[1]、 Reference:[2]、Reference:[3]








